【甘快看】同心抗疫 甘肃药监奏响战“疫”交响曲
“众志成城、同心抗疫、上下联动、其利断金”,成为甘肃药监人的共识和集体行动,形成了人人有责、人人参与的良好局面。同心战“疫”和重点工作同步推进,推进全省药品监管“一盘棋”格局,跑出了甘肃药监人的加速度,奏响了药监人战“疫”的交响曲,谱写了防疫与药监工作同步推进的协奏曲。
开展新冠病毒疫苗检验和监督检查

截至11月12日,甘肃省药品检验研究院累计受理全检新冠病毒灭活疫苗样品617批次1.999亿剂,完成检验585批次1.888亿剂。5名驻厂检查员按批倒班,持续监督检查新冠疫苗分包装生产。

市州监管部门持续开展监督检查
兰州市市场监管局督导零售药店建立“四类药一店一清单”,计算机系统内设置“四类药”销售实名登记警示提示,提醒销售人员使用甘肃省购买“四类药”实名登记系统实名登记销售,要求各药店在店内醒目处张贴“新冠肺炎十大症状”及发热门诊地址提示,全面落实发烧、咳嗽等疑似症状及红黄码顾客信息登记上报和引导就医工作。

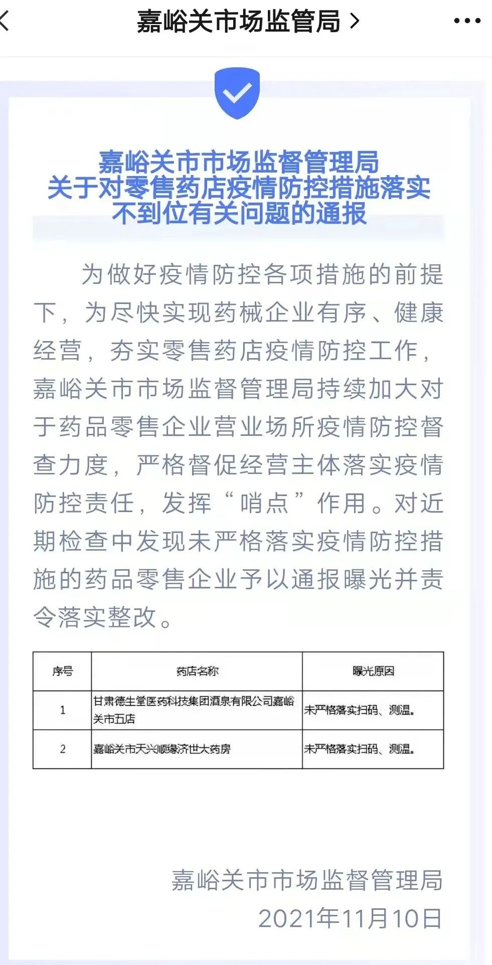
嘉峪关市市场监管局对疫情防控措施落实不到位的零售药店进行通报和曝光。

张掖市临泽县市场监管局及时印发张贴疫情防控提醒告诫书,督促药店严格落实疫情防控主体责任。

平凉华亭市市场监管局以视频播放与实景演示相结合的方式,组织药械安全突发事件Ⅳ级处置应急演练桌面推演。

截至11月11日,各级市场监管部门共出动监督执法人员78449人次,检查药械生产经营企业47091家次,责令整改2104家,停业整顿537家,立案调查37家,督导各经营企业落实疫情防控和质量安全主体责任。
继续做好疫情防控急需物资动态监测
截至11月12日,全省核酸检测试剂库存量504.3万人份,其中,经营企业库存约133.6万人份。

相关新闻
- 2017-01-20陇周刊(2017年 第3期)
- 2017-01-26陇周刊(2017年 第4期)
- 2017-02-10 陇周刊(2017年 第5期)
- 2017-02-17 陇周刊(2017年 第6期)

